- 投稿郵箱:qizhixmt@126.com
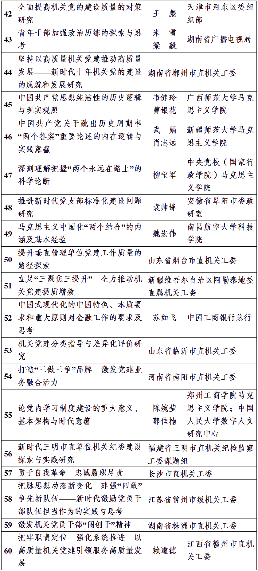
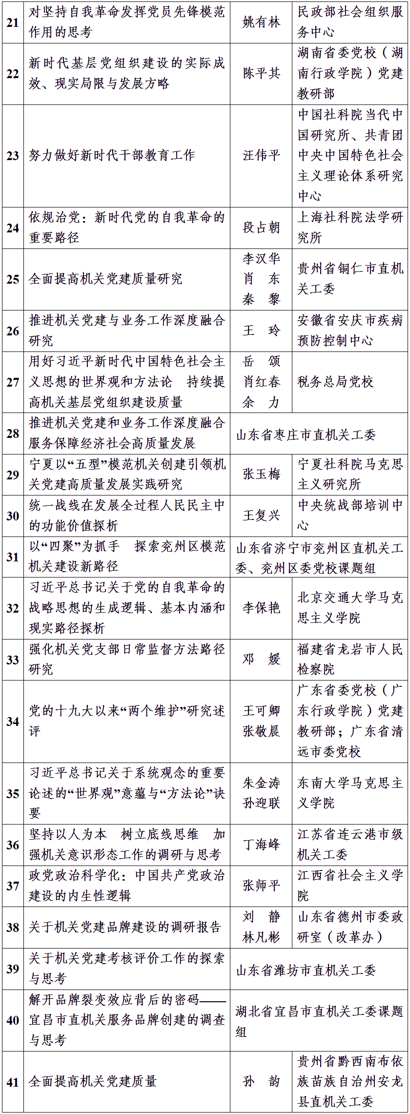
為深入學習貫徹黨的二十大精神和習近平新時代中國特色社會主義思想,持之以恒推進習近平總書記在中央和國家機關黨的建設工作會議上的重要講話精神貫徹落實,進一步做好機關黨建理論研究與交流工作,全面提高機關黨建質量,機關黨建研究雜志社自2023年4月起開展了理論征文活動。征文活動在廣大黨員干部及理論研究工作者中引發熱烈反響,截至活動結束,共收到征文近600篇。按照公平公正原則,雜志社組織評審組經過初評和復評,評出60篇優秀理論征文(名單如下)。感謝廣大讀者長期以來對理論征文活動的熱情參與,希望今后一如既往地關心支持《機關黨建研究》雜志!
( 編輯:王曦若 送簽:王曦若 簽發:鐘鳴 )
中央和國家機關工委旗幟雜志社版權所有 人民網 中國共產黨新聞網承建 版權聲明
轉載請注明來源,京ICP備18060497號-1,京公網安備11010102006249號,互聯網新聞信息服務許可證10120170065,信息網絡傳播視聽節目許可證0120672
違法和不良信息舉報電話:(010)64068010
